深圳园·和光书苑丨双奖实力认证,定义品质人居智慧新标杆
搜狐焦点保定站 2025-08-05 09:11:15
用手机看
扫描到手机,新闻随时看
扫一扫,用手机看文章
更加方便分享给朋友
(摘抄自-保智建办[2024]9号文件)(项目BIM模型图)(项目管线等间距模型展示图)(项目倾斜摄影展示图)(叠合板平面布置示意图)(叠合板平面布置示意图)(项目建设管理平台展示图)BIM工程师现场配合解决…
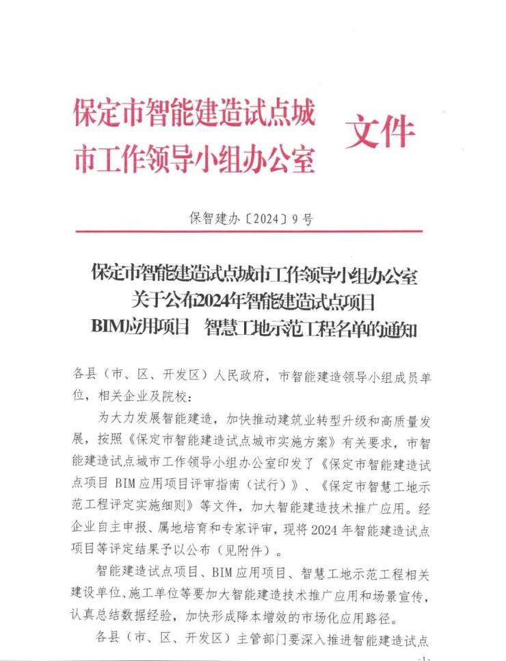
(摘抄自-保智建办[2024]9号文件)
(项目BIM模型图)

(项目BIM模型图)

(项目BIM模型图)

(项目BIM模型图)
(项目管线等间距模型展示图)
(项目倾斜摄影展示图)
(叠合板平面布置示意图)
(叠合板平面布置示意图)
(项目建设管理平台展示图)
BIM工程师现场配合解决现场问题
我要看房:近期看房活动,楼盘优惠信息通知我 已有44人报名
立即报名
声明:本文由入驻焦点开放平台的作者撰写,除焦点官方账号外,观点仅代表作者本人,不代表焦点立场。



