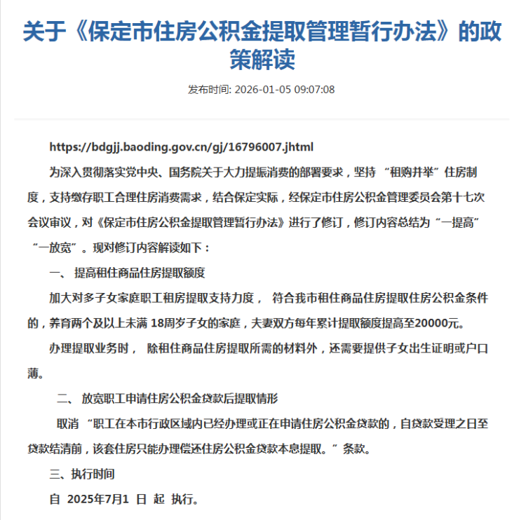
保定市住房公积金新政:提取额度提升 贷款后提取放宽 7月1日起执行
扫描到手机,新闻随时看
扫一扫,用手机看文章
更加方便分享给朋友
为贯彻落实国家提振消费、促进住房市场健康发展要求,保定市近期对《保定市住房公积金提取管理暂行办法》进行了修订,推出了“一提高”“一放宽”两项主要惠民举措。修订内容已于保定市住房公积金管理委员会第十七次会议审议通过,将于2025年7月1日起正式施行。
一、聚焦多子女家庭需求,提高租房提取额度
为加大对多子女家庭租房的支持力度,新规明确:符合保定市租住商品住房提取条件的家庭,若养育两个及以上未满18周岁子女,夫妻双方每年累计提取住房公积金的额度将提高至20,000元。办理此项业务时,除常规租房提取材料外,需额外提供子女出生证明或户口簿。
二、便利贷款职工,放宽贷款后提取限制
本次修订取消了原有的一项限制性条款,即“职工在本市行政区域内已经办理或正在申请住房公积金贷款的,自贷款受理之日至贷款结清前,该套住房只能办理偿还住房公积金贷款本息提取。”新规实施后,职工在申请或偿还住房公积金贷款期间,将获得更大的提取灵活性。
此次政策调整旨在更好坚持“租购并举”住房制度,支持缴存职工的合理住房消费需求,进一步发挥住房公积金制度的保障与支持作用。

来源:保定市住房公积金管理中心
声明:本文由入驻焦点开放平台的作者撰写,除焦点官方账号外,观点仅代表作者本人,不代表焦点立场。



