《保定市总体城市设计(2020-2035)》(草案)公布
扫描到手机,新闻随时看
扫一扫,用手机看文章
更加方便分享给朋友
《保定市总体城市设计(2020-2035年)》(草案)和《保定历史文化名城保护规划(2020-2035年)》(草案)已编制完成,为凝聚民智、吸纳民意,按照开门编规划的原则,现就两个规划(草案)征求社会各界及广大市民意见建议。规划(草案)将在保定市政府网站、保定市自然资源和规划局门户网站、保定市自然资源和规划局微信公众号以及保定市城市规划展览馆予以公示,同时也在保定日报及社区、景区、厂区、校区内发布公告。公开征求意见时间为2020年9月30日至2020年10月30日,欢迎提出宝贵意见建议。意见及建议反馈请发送至电子邮箱:csfmhgcbh@163.com,标题请注明“总体城市设计”或“保定历史文化名城保护规划”。
保定市人民政府网站:http://www.bd.gov.cn
保定市自然资源和规划局网站:http://bd.hebgt.gov.cn
保定市自然资源和规划局公众号:微信搜索“保定市自然资源和规划局”,进入公众号。
保定市城市规划展览馆地址:保定市朝阳北大街电谷会议中心4楼。(9月30日至10月8日上午9:00至11:00,下午2:30-4:30,其他时间每周二、四、六开馆)
附件:《保定市总体城市设计》(草案)
《保定历史文化名城保护规划》(草案)
保定市自然资源和规划局
2020年9月29日
▼《保定市总体城市设计》(草案)
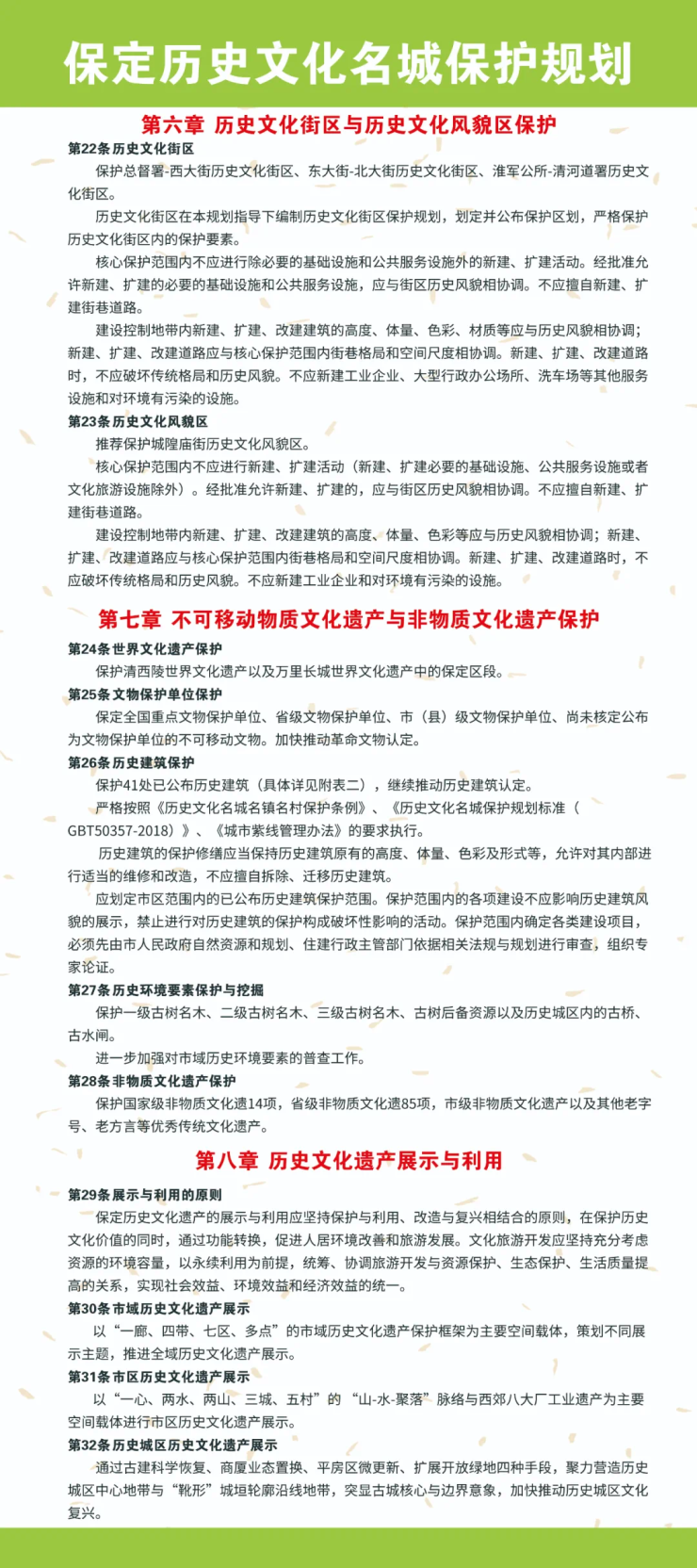
▼《保定历史文化名城保护规划》(草案)








公开征求意见时间为2020年9月30日至2020年10月30日,欢迎提出宝贵意见建议。意见及建议反馈请发送至电子邮箱:csfmhgcbh@163.com,标题请注明“总体城市设计”或“保定历史文化名城保护规划”。
来源:保定市自然资源和规划局
声明:本文由入驻焦点开放平台的作者撰写,除焦点官方账号外,观点仅代表作者本人,不代表焦点立场。



