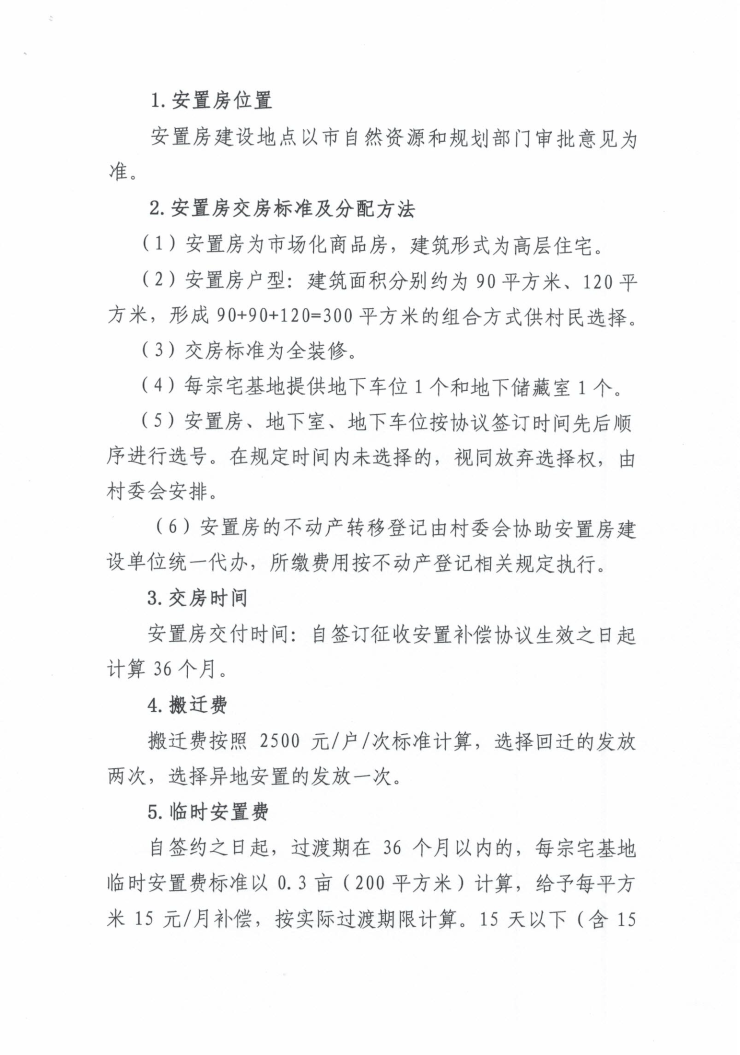
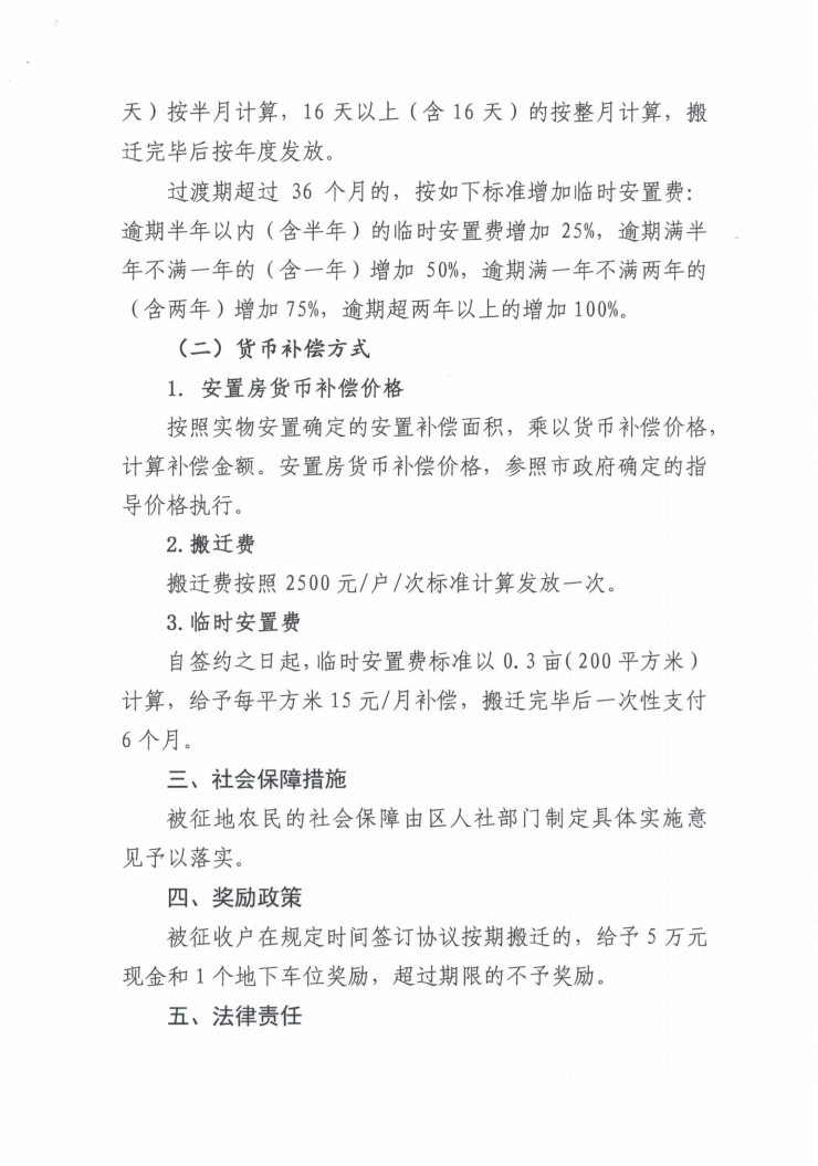
保定莲池区南大园乡南金庄村征收土地补偿安置公告
搜狐焦点保定站 2024-04-10 16:48:59
用手机看
扫描到手机,新闻随时看
扫一扫,用手机看文章
更加方便分享给朋友
来源:保定莲池区政府官网…





来源:保定莲池区政府官网
声明:本文由入驻焦点开放平台的作者撰写,除焦点官方账号外,观点仅代表作者本人,不代表焦点立场。
扫一扫,用手机看文章
更加方便分享给朋友





来源:保定莲池区政府官网
声明:本文由入驻焦点开放平台的作者撰写,除焦点官方账号外,观点仅代表作者本人,不代表焦点立场。
正在加载中,请稍后...