证件丨保定较新下发多个规划证件 包含悦湖苑、城改安置区等
保定楼市发布 2021-09-09 17:49:21
用手机看
扫描到手机,新闻随时看
扫一扫,用手机看文章
更加方便分享给朋友
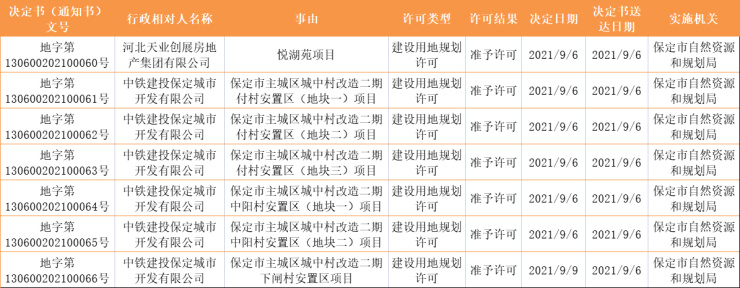
2021年9月9日,保定市自然资源和规划局公布了主城区多个楼盘获发规划证信息,包含悦湖苑项目、保定市主城区城中村改造二期付村安置区(地块一二三)项目等。
2021年9月9日,保定市自然资源和规划局公布了主城区多个楼盘获发规划证信息,获发建设用地规划许可的项目有,悦湖苑项目、保定市主城区城中村改造二期付村安置区(地块一二三)项目、保定市主城区城中村改造二期中阳村安置区(地块一二)项目,以及保定市主城区城中村改造二期下闸村安置区项目;
获发建设工程规划许可证的项目有,保定市主城区城中村改造二期付村安置区(地块一二三)项目、保定市主城区城中村改造二期中阳村安置区(地块一二)项目,以及保定市主城区城中村改造二期下闸村安置区项目。
建设用地规划许可:
建设工程规划许可:
声明:本文由入驻焦点开放平台的作者撰写,除焦点官方账号外,观点仅代表作者本人,不代表焦点立场。



