东莞发布新房房价地图:分7个等级,较高46500元/平米
扫描到手机,新闻随时看
扫一扫,用手机看文章
更加方便分享给朋友
来源:澎湃新闻 记者:刘畅
9月30日,广东省东莞市住房和城乡建设局发布《关于发布商品住房价格地图的通知》,各镇街相应地段的新建商品住房价格水平(精装修交付标准)。此外,10月15日起,东莞市将选取的部分新建商品住房项目作为试点,启用购房意向登记系统。通过积分排序公证摇号销售的新建商品住房,在取得不动产权证之日起5年内不得上市交易。
新建商品房精装价格以前7个月网签价格为依据
东莞市住建局表示,东莞全市商品住房价格地图中标识价格代表各镇街相应地段的新建商品住房价格水平(精装修交付标准),具体以各园区、镇街今年1-7月有代表性新建商品住房项目网签价格或近两年有代表性的住宅用地出让项目申报价格为计算依据,其他地段价格由住建部门按土地分级、基础设施现状、二手住房价格等参数适当调整。
地图中标识价格作为未来住宅用地限房价出让的重要参考,将更好地稳定市场预期,也有利于房地产开发企业在土地竞拍前核算经济成本,减少金融风险。
根据东莞全市商品住房价格地图,澎湃新闻看到,房价分为7个等级,园区、镇街包含多个等级,每个等级的房价区间存在一定重叠。
颜色最深的Ⅰ级房价在38822元/平方米~46500元/平方米,如松山湖(生态园),华为终端总部地址就位于松山湖南部。
属于Ⅱ 级房价的,寮步镇房价约33494元/平方米,与松山湖相邻的大朗镇,部分被界定在35548元/平方米,凤岗镇属于Ⅱ 级区域的房价约40835元/平方米。
属于 Ⅲ级的有长安镇部分区域,房价在42469元/平方米,虎门镇部分区域的房价在33882元/平方米。
Ⅳ级别的区域中,属于厚街镇的约26637元/平方米;沙田镇的V区域,房价约27442元/平方米,Ⅵ 的区域约25046元/平方米;东坑镇的Ⅵ 区域,房价约22899元/平方米,樟木头镇则是23769元/平方米。
浅色最浅的Ⅶ级以东莞市周边街镇为主,麻涌镇的部分约22270元/平方米,中堂镇的部分约19867元/平方米,谢岗镇的部分为19530元/平方米。
东莞市住建局表示,接下来将继续做好新建商品住房价格监管工作,建立房价地图常态化发布机制,逐步建立住宅价格分区制度,促进房地产市场平稳健康发展。
摇号商品房产证满5年方可上市
另一方面,东莞将启用购房意向登记系统。2021年10月15日起取得预售许可证或现售备案证书的新建商品住房项目(以发证时间为准),统一通过购房意向登记系统办理认购登记。2021年10月15日前,选取部分新建商品住房项目作为试点。
东莞市住建局表示,符合条件的新建商品住房项目必须使用购房意向登记系统进行认购登记,凡未在购房意向登记系统上成功登记的购房人,将无法参与新建商品住房认购、公证摇号选房和进行《商品房买卖合同》网签备案。
开发企业应在取得预售许可证或现售备案证书后10日内启动集中认购登记,否则系统将自动启动登记程序。集中认购登记时间应不少于5日(含),开发企业可在线上申请适当延长集中认购登记时间,含延长时间在内不超过10日(含)。
1、集中认购登记截止后,通过系统初步审查的购房人(联名购房的按1人计,下同)人数少于等于当期可售房源数的新建商品住房项目,开发企业可自行组织已办理认购登记的购房人有序选房销售。
2、集中认购登记截止后,通过系统初步审查的购房人人数大于当期可售房源数的,开发企业可要求购房人到开发企业委托的银行办理诚意金冻结手续,诚意金金额由开发企业自行设定,但较高不超过本批次拟销售房源总价较低一套的20%。购房人应在集中意向登记时间截止后2日内办理诚意金冻结手续,逾期视为放弃。成功冻结诚意金的购房人人数大于当期可售房源数且少于等于当期可售房源数3倍的新建商品住房项目,需实行公证摇号销售,由开发企业委托公证机构进行公证。成功冻结诚意金的购房人获得入围摇号资格,开发企业须对入围摇号的购房人名单进行公示,公示时间不少于1日(不含公示当天),并对公示期间购房人提出的异议做好解释工作。成功诚意金冻结的人数少于等于当期可售房源数的项目,开发企业可自行组织已冻结诚意金的购房人有序选房销售,处理方式同本条排名前列款规定。
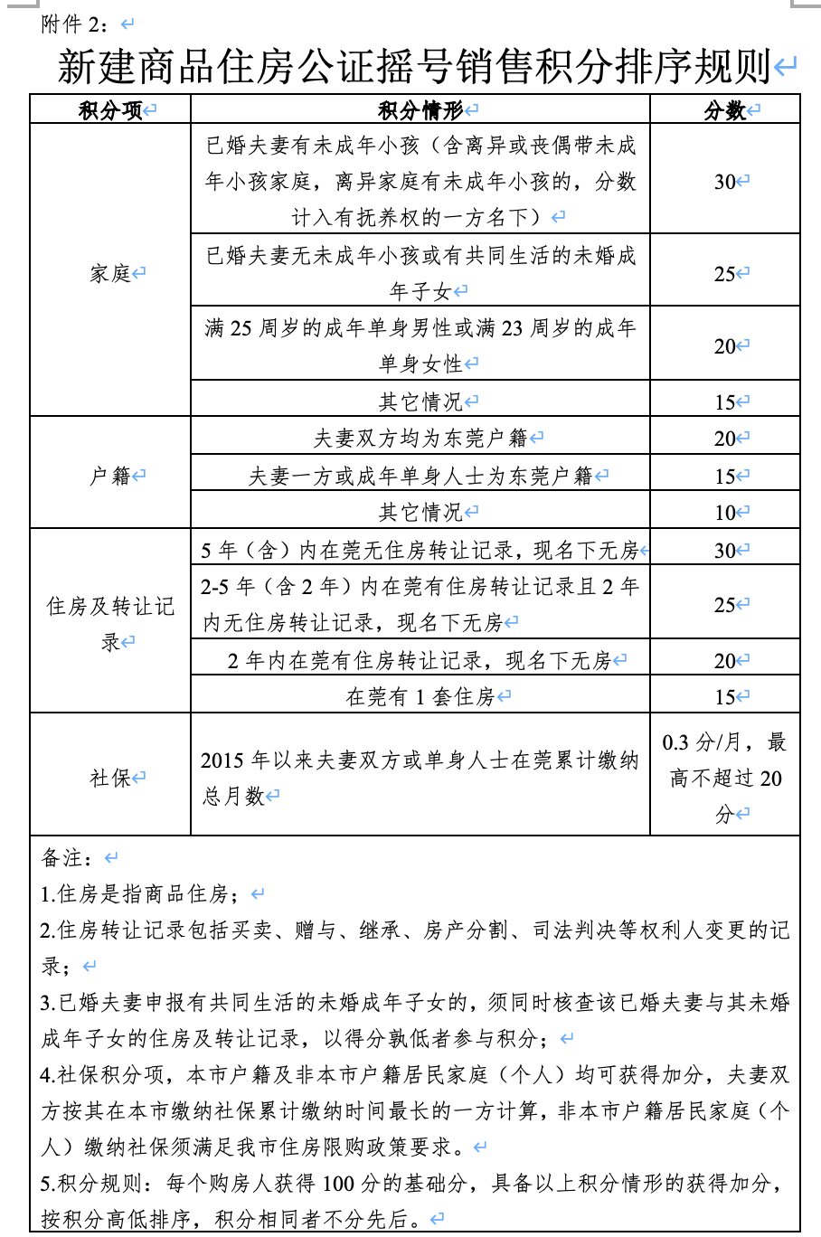
3、集中认购登记截止后,通过系统初步审查且成功冻结诚意金的购房人人数大于当期可售房源数3倍的新建商品住房项目,需通过积分排序确定入围摇号购房人名单。通过积分排序公证摇号销售的新建商品住房在取得不动产权证之日起5年内不得上市交易。每个购房人获得100分的基础分,根据不同积分情形获得加分,按积分高低排序,积分相同者不分先后。

集中认购登记截止后,通过初步审查的购房者每人获得100分的基础分,根据不同积分情形获得加分,按积分高低排序,积分相同者不分先后。
东莞市住建局明确,房地产开发企业按照公布的选房时间,在公证机构的监督下组织购房人按照公证摇号产生的选房顺序选房。每个摇中的购房人(家庭)只能选购1套住房。
选房当天出现弃选以及在两天无理由退定期限内提出有效退定申请而退出的房源,由开发企业在两天无理由退定期限结束后2个工作日内,在公证机构监督下,依据公证摇号产生的选房顺序按序递补进行第二轮选房。第二轮公证选房结束后,对剩余未选到房的购房人,开发企业在2日内解除诚意金冻结。摇号选房结果公布后,摇中并已选房的购房人应在选房时间截止后2日内向开发企业提供相关证明材料,进行正式购房资格审查。购房资格审查结果以房地产交易管理部门出具的住房限购查询证明为准。开发企业须对通过购房资格审查的购房人名单进行公示,公示时间不得少于1日(不含公示当天)。未在规定时间内提交证明材料、未通过购房资格审查的购房人,视为放弃交易,并退出所选房源。
因未取得银行按揭贷款或者主动放弃等原因解除认购书退出的房源,仍需依据公证摇号产生的选房顺序按序递补,在公证机构监督下进行选房,直至所有房源售罄。如所有参与摇号的购房人均参与选房后仍有剩余房源的,由开发商自行处理,但购房人仍需在购房意向登记系统上进行认购登记后方可交易。
声明:本文由入驻焦点开放平台的作者撰写,除焦点官方账号外,观点仅代表作者本人,不代表焦点立场。



