总体规划丨涞源县规划建设省级森林公园 总面积14812.5亩
保定楼市发布 2020-03-24 14:54:56
用手机看
扫描到手机,新闻随时看
扫一扫,用手机看文章
更加方便分享给朋友
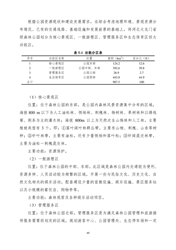
河北大龙门省级森林公园地处保定市涞源县境内,位于涞源县城西部,距离涞源县城约6.0km。全园总面积987.5h㎡,东西宽7.8km,南北长4.2km,森林公园地处河北、山西两省交界处。
2020年3月23日,保定市自然资源和规划局公布了“河北大龙门省级森林公园总体规划”。规划显示,河北大龙门省级森林公园地处保定市涞源县境内,位于涞源县城西部,距离涞源县城约6.0km。全园总面积987.5h㎡,东西宽7.8km,南北长4.2km,森林公园地处河北、山西两省交界处。

涞源素有“凉城”之称,夏避暑,冬避霾,自然资源丰富。据搜狐焦点网显示,目前涞源房地产市场规划建设项目有涞源源盛嘉禾、悦荣府、白石山居春华园、御湖温莎、白石金山居、保运锦苑、锦尚城等。
河北大龙门省级森林公园总体规划中提到,社区发展规划原则要坚持生态保护和物种保护优先的原则,社区发展和经济开发建设必须以保护自然资源和生物多样性为根本,服从保护资源,改善环境的需要,大力推广结合生态环境保护的经济建设项目。
总体规划原文如下:



















































































































信息来源:自然保护地管理处
我要看房:近期看房活动,楼盘优惠信息通知我 已有40人报名
立即报名
我要看房:近期看房活动,楼盘优惠信息通知我 已有5人报名
立即报名
声明:本文由入驻焦点开放平台的作者撰写,除焦点官方账号外,观点仅代表作者本人,不代表焦点立场。



