恒大提出理财产品兑付方案,现金兑付将分期
扫描到手机,新闻随时看
扫一扫,用手机看文章
更加方便分享给朋友
来源:界面新闻 记者:黄昱HY
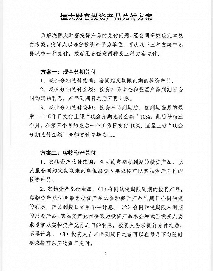
据界面新闻了解,为了解决恒大财富投资产品逾期兑付的问题,9月13日,恒大向投资者提供了三种兑付方案,分别为:现金兑付、实物资产兑现、抵扣购房尾款兑付。
其中现金分期兑付的范围,是指合同约定期限到期的投资产品。兑付安排为:投资产品到期后,在到期当月的最后一个工作日支付“现金分期兑付金额”的10%,此后每满三个月,在第三个月的最后一个工作日支付10%,直至全部支付完毕为止。
第二种实物资产兑付的范围包括:合同约定期限到期的投资产品,以及虽然合同约定期限未到期但投资人要求提前以实物资产兑付的投资产品。
实物资产兑付金额为:合同的定期限到期的投资产品,实物资产支付金额为投资产品本金和截至产品到期日合同约定的利息,产品到期日之后不再计息;合同约定期限未到期的投资产品,实物资产兑付金额为投资产品本金和截至投资人要求提前以实物资产兑付之日的利息,投资人要求提前兑付之后,不再计息;投资人在产品到期日之前可以在每月下旬随时要求提前以实物资产兑付。
在用于兑付的实物资产方面,恒大提出各地区公司必须提供所有可兑付的实物资产供投资人选择。
而用于兑付投资产品的各物业类型价格将有一定优惠政策。具体为:若选择住宅类型,在现行销售发文价基础上,享受基础9折优惠后,再额外给予8折优惠(不计任何付款方式折扣优惠)。
公寓和写字楼方面,在现行销售发文价基础上,享受基础9折优惠后,再额外给予6折优惠(不再计任何付款方式折扣优惠)。
商铺及车位方面,在现行销售发文价基础上,享受基础8折优惠后,再额外给予6折优惠(不再计任何付款方式折扣优惠)。
在实物资产兑付节奏安排方面,恒大在每月下旬办理实物资产兑付工作,采取集中登记、线上集中选房的方式,确保实物资产兑付的公平公正。
第三种方案为冲抵购房尾款兑付。方案显示,购房尾款是指在9月12日24时前已认购的任意恒大楼盘房屋的未付清尾款。
截至目前,对于方案二和方案三的操作细则还未正式公布,将另行公布。
在这份兑付方案公布之前,曾有报道称,恒大财富总经理杜亮曾在5月25日购买了730万元的恒大理财,并申请在5月31日提前赎回
杜亮随后承认确实提前赎回了730万元,原因是家里有急事,当时恒大财富并未遇到任何危机。
从上周开始,关于恒大财富部分产品逾期兑付的问题引发热议。恒大方面也对此进行了及时回应。
9月10日,恒大主席许家印在恒大财富专题会上明确表示,要确保所有到期的财富产品尽早全部兑付,一分钱都不能少。
许家印表示,目前恒大遇到了少有的困难,但恒大的基本面没有改变:员工队伍强大的战斗力没有改变、规模充足且布局合理的土储没有改变、打造高品质社区的能力没有改变,恒大还是原来那个恒大,年销售规模7000亿的基本面没有改变。接下来恒大各级领导干部要带领全体员工,全力复工复产,全力保交楼,全力做好销售,恢复正常经营,这也是恒大财富产品兑付的较大保证。
据悉,许家印在会上表示:“我可以一无所有,但恒大财富的投资者不能一无所有!”
许家印还强调称,兑付过程中,一定做到公平公正,不允许任何人搞特殊化,以前没有发生过、今后也绝不会发生,要按既定的兑付方案千方百计争取比计划提早兑付。


声明:本文由入驻焦点开放平台的作者撰写,除焦点官方账号外,观点仅代表作者本人,不代表焦点立场。



