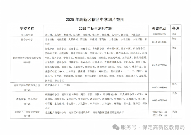
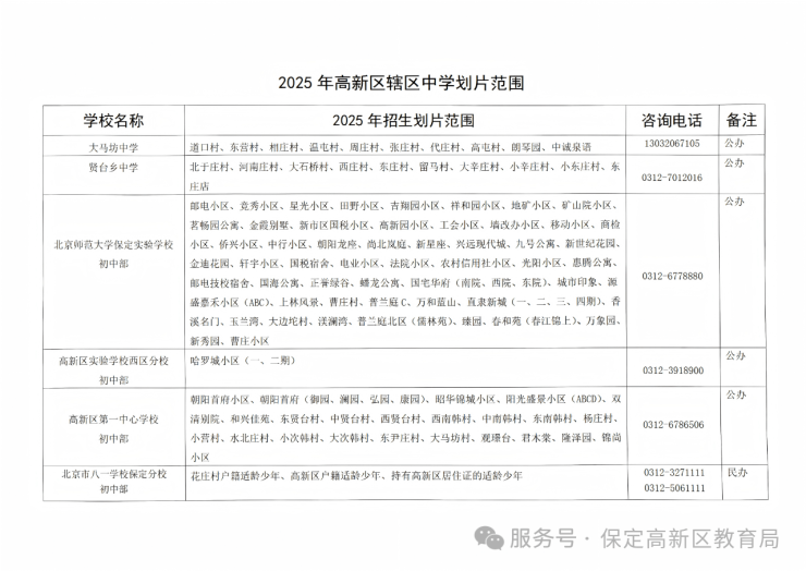
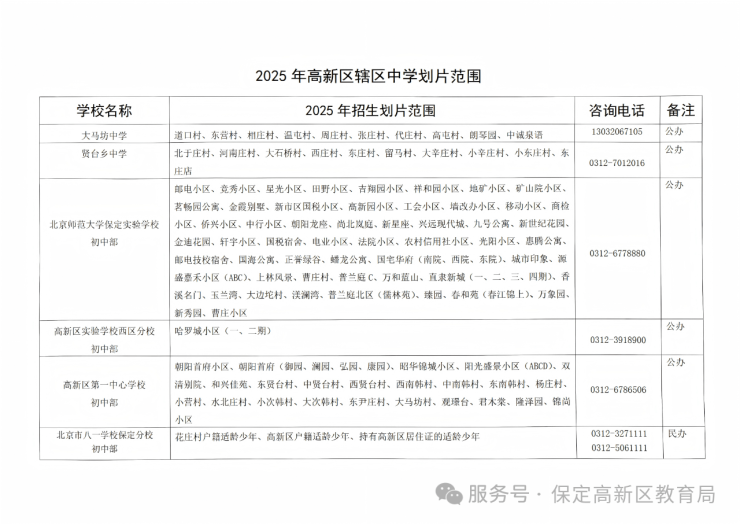
保定市高新区2025年义务教育阶段中小学片区划分
扫描到手机,新闻随时看
扫一扫,用手机看文章
更加方便分享给朋友
为依法保障适龄儿童少年接受义务教育,保证义务教育阶段学校的招生工作顺利进行,促进义务教育均衡、健康、协调发展,结合实际,制定2025年义务教育阶段学校招生工作方案:
一招生工作领导小组
成立由高新区教育局冯小庆局长任组长、郭双奇副局长任副组长、主管招生工作的人员以及中小学校长为成员的招生工作领导小组,具体负责我区义务教育阶段学校的招生工作。
二招生工作要求
1.义务教育学校不得通过文化课考试、测试等方式选拔学生,不得收取学生个人简历或视频音频等个人展示材料,不得以学科竞赛、考试证书、荣誉证书、培训证明等作为录取依据。入学后实行均衡编班,不得设立或变相设立重点班、快慢班。严禁以“校园开放日”等名义进行违规招生宣传或考察学生、家长。
2.严格落实义务教育“公民同招”全覆盖,民办学校和公办学校实行同步报名、同步招生,严禁提前组织招生。民办义务教育学校在审批地县域范围内招生。报名人数超过核定招生计划数的民办学校,采取电脑随机派位方式招生,由当地教育行政部门统一组织。
3.落实“教育入学一件事”。实现信息发布、网上报名、报名信息审核、录取审批、阳光分班等入学报名工作全流程“线上一网通办”。按照《保定市教育局关于组织实施中小学校新生入学“阳光分班”工作的通知》要求,推动义务教育学校均衡、随机编班。
4.各校于开学前向社会公布新生名单,并将公示内容上报高新区教育局备案。
5.扎实做好控辍保学。健全本地农村留守儿童、事实无人抚养儿童、孤儿、家庭经济困难学生等群体的入学工作台账,加强关爱帮扶和教育资助,确保应入尽入,常态化做好控辍保学工作。落实控辍保学“七长”制,对未按规定时限入学的少年儿童,做好疑似失学辍学排查和劝返复学工作。
6.制定完善长幼随学政策。坚持自愿申请、公平公开、就近就便原则,结合实际,制定本地多孩子女义务教育长幼随学政策,但不得在辖区范围自由择校。
7.在义务教育阶段招生工作中如有违规、违纪、舞弊等行为,一经查实,严肃处理,并追究有关领导的责任。
三招生办法
1.2025年高新区公办、民办义务教育招生实行网上报名。
2.高新区户籍适龄儿童、少年线上报名,提交父母或者其他法定监护人及适龄儿童的户口簿、房产证、医学出生证明(仅小学报名时提供)等信息。非高新区户籍适龄儿童、少年报名时,法定监护人及适龄儿童户口簿、医学出生证明(仅小学报名时提供)、流入地公安部门出具的居住证和法定监护人与所在单位的劳动协议(劳动用工合同书)或经商证明(营业执照)等信息。
3.适龄儿童、少年因身体状况需要延缓入学的,其父母或其他法定监护人应提供缓入学申请书、户口本复印件、县级及以上医疗单位出具的身体状况证明,招生入学前向高新区教育局提出申请,获批后方可缓学。
4.本区户籍的军人子女,按《军人子女教育优待办法》有关规定执行。
四招生对象
小学
凡年满6周岁(2018年9月1日至2019年8月31日出生)的高新区户籍或持有高新区居住证的适龄儿童。
中学
高新区户籍或持有高新区居住证的小学应届毕业生。
五招生时间及录取流程
1.网上报名
7月18日9:00—7月20日18:00进行高新区义务教育学校招生报名。高新区户籍适龄儿童、少年家长或持有高新区居住证符合随迁条件的学生家长均在教育入学“一件事”招生报名系统进行线上报名和录取。 具体路径如下:
方式一:手机移动端下载“惠保定”APP或通过微信搜索“惠保定”小程序或通过主城区教体局微信公众号跳转到“惠保定”小程序,用户注册登录后,在首页可通过弹窗或轮播区域进入“义务教育入学”报名窗口。
方式二:手机移动端下载“惠保定”APP或通过微信搜索“惠保定”小程序或通过主城区教体局微信公众号跳转到“惠保定”小程序,用户注册登录后,通过点击APP左下角首页——点击上方“生活”页面——点击“更多服务”——选择“保慧学”——点击“义务教育入学”进入报名窗口。
2.随机派位
7月22日公布辖区内民办学校报名情况,超过招生计划数的民办学校,由区教体局邀请公证机构、两代表一委员、中小学教师代表、家长代表等公开进行电脑随机派位,即时公布结果。
3.网上审核
7月23日—7月30日,通过学校初审、数据比对和区级监督等环节确定各学校预录取名单。对审核结果有异议的学生家长可与相关学校预约进行现场核对。
4.录取通知
7月31日对符合划片入学政策的学生网上发放录取通知书。8月20日对统筹安置的学生和随迁子女发放录取通知书。
5.阳光分班
8月29日由区教体局组织辖区内义务教育学校使用教育入学“一件事”招生报名系统电脑随机派位的方式开展阳光分班工作,学校组织教师随机抽班。
6.报到入学
9月1日凭入学录取通知书到学校报到。
高新区教育局
2025年7月4日
2025年保定国家高新区义务教育招生入学解读
问一、哪些人群在高新区招生平台报名?
高新区户籍或持有高新区居住证的适龄儿童、少年。
问二、什么时候招生?
高新区辖区小学、初中的线上集中报名时间均为7月18日9:00—7月20日18:00。网上初审、录取等环节与报名时间先后无关,请家长合理安排报名时间。
问三、义务教育招生报名需要什么资料?
1.高新区户籍适龄儿童、少年线上报名,提交父母或者其他法定监护人及适龄儿童的户口簿、房产证、医学出生证明(仅小学报名时提供)等信息。
2.非高新区户籍适龄儿童、少年报名时,提交法定监护人及适龄儿童户口簿、医学出生证明(仅小学报名时提供)、流入地公安部门出具的居住证和法定监护人与所在单位的劳动协议(劳动用工合同书)或经商证明(营业执照)等信息。
问
四、高新区义务教育学校招生对象是哪些?
小学:凡年满6周岁(2018年9月1日至2019年8月31日出生)的高新区户籍或持有高新区居住证的适龄儿童。
初中:高新区户籍小学应届毕业生(含在外地就读生)或持有高新区居住证的小学应届毕业生。
问五、贷款买的房,房本抵押在银行,不能提供房本照片怎么办?
可上传银行贷款合同原件照片,无需上传合同全部内容,上传主要信息(体现买受人、户籍地址、公章等信息)即可。
问六、孩子满6周岁,因身体原因需要延缓入学,如何办理?
需向高新区教育局提出申请并提交书面材料,经审核同意后方可延缓入学。所需资料包括:县级及以上医疗机构诊断证明、本人和法定监护人户口本(验原件、交复印件)。
问七、户口在片内,与户主关系不是直系亲属,上学有影响吗?
按照招生政策要求,义务教育入学儿童少年与户主关系应为直系亲属,且房本户口本主要信息一致。不是直系亲属的适龄儿童少年,由我局统筹安排公办学校入学。公户按非直系亲属对待。
问八、家长需要注意什么?
1.为了不影响学生报名信息的正常审核,学生家长填报信息和上传图片时一定要清晰完整,内容一定要真实有效。
2.报名结束后将组织审核工作,请家长随时关注信息,如有驳回情况,请按照驳回理由尽快修改信息重新上传,无需携带资料现场审核,及时配合审核工作顺利进行。
3.请耐心等待录取通知,因报名人数众多,人工初审和复审工作结束后(约两周)才进入录取阶段。
4.报名和审核期间,咨询家长众多,可能会有电话占线的情况,可先向片内学校咨询。
问九、报名的信息为什么被驳回了?
驳回原因有多种,可能是上传的信息有误或照片不清楚等原因,请按驳回说明重新上传信息即可。
提示
家长提供的入学手续必须真实,坚决杜绝虚假信息,一经查实拉入黑名单,取消在高新区入学资格并追究其法律责任。



声明:本文由入驻焦点开放平台的作者撰写,除焦点官方账号外,观点仅代表作者本人,不代表焦点立场。



