海南:允许符合条件的非居民在海南自由贸易港内购买房地产
扫描到手机,新闻随时看
扫一扫,用手机看文章
更加方便分享给朋友
来源:澎湃新闻 记者 刘畅
9月1日,海南省人民政府办公厅转发《关于贯彻落实金融支持海南全面深化改革开放意见的实施方案》的通知。该《实施方案》由人行海口中心支行、海南省地方金融监管局、银保监会海南监管局、证监会海南监管局以及外汇局海南省分局共同发布。
其中在探索放宽个人跨境交易政策方面再次重申,允许符合条件的非居民按实需原则在海南自由贸易港内购买房地产。对符合条件的非居民购房给予汇兑便利。非居民从境外汇入购房款的,凭身份证明、购房合同及房地产主管部门备案证明直接在银行办理资金汇入及结汇等手续,无需办理外汇登记及开立外汇账户。
《实施方案》提出,海南将吸引具有一定行业优势的上市公司迁入海南,吸引优质拟上市公司到海南注册并培育为后备上市企业,支持上市公司依法依规将其优质业务板块分拆在海南新设子公司并申请排名前列上市。提供政策支持,加快培育上下游产业链,助推产业培育和转型升级,形成集聚效应。
支持银行业金融机构在风险可控、商业可持续的前提下,按照“租购并举”方向,积极创新金融产品和服务,支持规范化租赁住房企业发展。支持在住房租赁领域发展房地产投资信托基金(REITs)。
此外,《实施方案》提出在探索适应市场需求新形态的跨境投资外汇管理方面,将积极开展合格境外有限合伙人(QFLP)试点。基金管理企业可向海南省地方金融监督管理局申请QFLP试点资格以及投资规模备案,在境内开展外商投资准入特别管理措施(负面清单)以外的各类投资活动(房地产企业和地方政府融资平台除外)。
2021年4月,中国人民银行、银保监会、证监会、外汇局发布《关于金融支持海南全面深化改革开放的意见》,从提升人民币可兑换水平支持跨境贸易投资自由化便利化、完善海南金融市场体系、扩大海南金融业对外开放、加强金融产品和服务创新、提升金融服务水平、加强金融监管防范化解金融风险等六个方面提出33条具体措施。
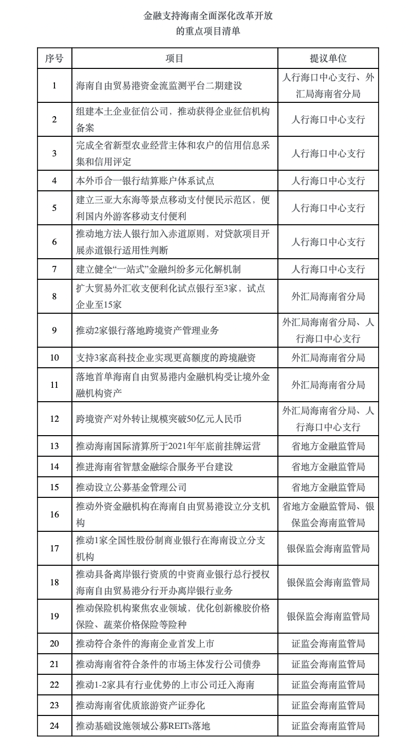
此次《实施方案》的落实措施共有89条,并明确了24个金融支持海南全面深化改革开放的重点项目清单。

声明:本文由入驻焦点开放平台的作者撰写,除焦点官方账号外,观点仅代表作者本人,不代表焦点立场。



