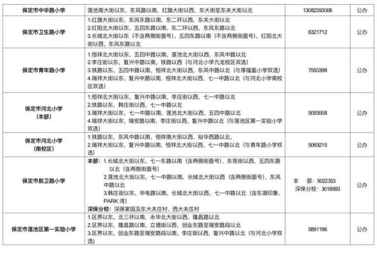
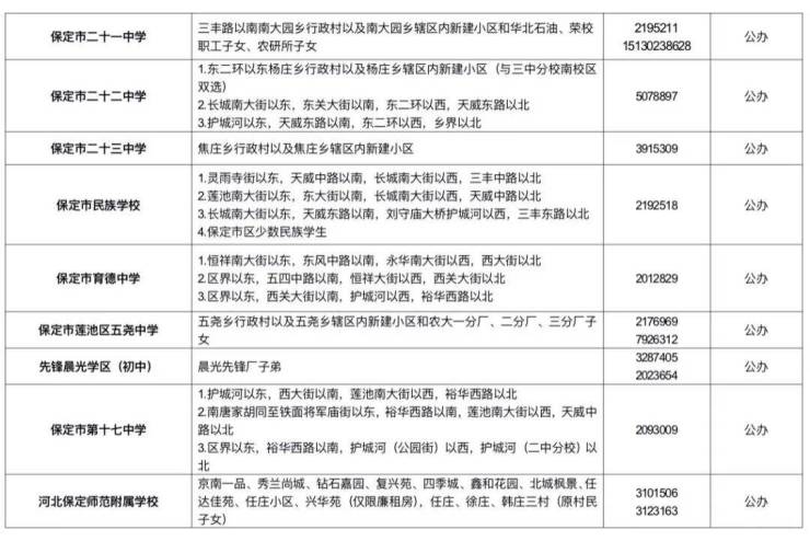
保定市莲池区2025年义务教育阶段中小学片区划分
扫描到手机,新闻随时看
扫一扫,用手机看文章
更加方便分享给朋友
莲池区2025年义务教育阶段招生简章
2025年莲池区中小学招生报名工作即将开始。根据上级教育部门关于招生工作的文件和会议精神,结合辖区内学校教育资源实际和生源情况,保定市莲池区教育和体育局对2025年义务教育招生工作进行统筹安排,指导各学校制定本校招生工作方案。现就2025年义务教育学校招生工作安排如下:
一、招生政策
区属公办学校按照“学校划片招生、生源就近入学”原则安置入学。符合条件的莲池区户籍适龄儿童、少年按照“房户一致优先”原则安置入学;符合条件的随迁子女根据学位情况统筹安置到公办学校入学。
区属民办学校按照“公民同招”原则,招收莲池区生源。报名人数超过招生计划数的民办学校通过随机派位录取,即时公布结果。
二、时间安排
网上报名:2025年7月18日9:00—7月20日18:00
随机派位(民办):2025年7月22日下午3:00
录取通知:
7月31日发放符合片内入学条件学生录取通知书
8月20日发放统筹安置入学学生录取通知书
阳光分班:
8月29日由保定市莲池区教育和体育局统一组织辖区内义务教育学校通过电脑随机分班的方式,进行阳光分班,即时公布结果。
三、招生对象
小学:年满6周岁(2018年9月1日至2019年8月31日)莲池区户籍的适龄儿童和符合条件的随迁子女。
初中:2025年小学应届毕业生中具有莲池区户籍和符合条件的随迁子女。
(注:如果小学一年级的适龄儿童因身体状况需要延缓入学,监护人需提供书面申请及县级以上医疗单位出具的身体状况证明,经莲池区教育和体育局批准后方可缓学)
四、所需证件
1.莲池区户籍适龄儿童:需提供父母或者其他法定监护人及适龄儿童的户口簿、房产证明、医学出生证明(仅小学报名时提供)、一寸近照。
2.符合条件的随迁子女:需提供法定监护人(进城务工人员)及适龄儿童的户口簿、公安部门出具的居住证、适龄儿童医学出生证明(小学)、监护人的劳动协议(劳动用工合同)或经商证明(营业执照)、一寸近照。
3.入学时,提交入学录取通知书。
五、报名方式:(全部通过网络平台方式)
1.关注微信“保定市莲池区教育和体育局”公众号,阅读了解《莲池区2025年义务教育阶段招生简章》《莲池区2025年义务教育阶段招生答疑》《莲池区2025年义务教育阶段片区划分》。
2.方式一:手机移动端下载“惠保定”APP或通过微信搜索“惠保定”小程序或通过保定市莲池区教育和体育局微信公众号跳转到“惠保定”小程序,用户注册登录后,在首页可通过弹窗或轮播区域进入“义务教育入学”报名窗口。
3.方式二:手机移动端下载“惠保定”APP或通过微信搜索“惠保定”小程序或通过保定市莲池区教育和体育局微信公众号跳转到“惠保定”小程序,用户注册登录后,通过点击APP左下角首页——点击上方“生活”页面——点击“更多服务”——选择“保慧学”——点击“义务教育入学”进入报名窗口。
4.学生家长根据户籍选择相应端口进行报名,并按系统提示填写文字信息和上传相关图片,报名结束前可以随时修改报名信息。
5.每一名适龄儿童、少年只能选择一所公办或民办学校报名。
6.报名后请继续关注报名端,由于上传资料有误被驳回的家长,务必按时提交补正材料,以免耽误录取。
六、特别提醒
1.因违规招生造成无法注册学籍,将影响学生今后就读和升学,提醒学校和家长要通过正常渠道招生入学。
2.市直学校招生按照市教育局等三部门联合印发的《市直属义务教育阶段学校招生资格联审试点工作实施细则》执行。区属学校根据生源和学位情况,按照保定市莲池区教育和体育局公众号2024年12月31日发布的《关于莲池区2025年义务教育阶段入学准备的通告》执行。
3.房产证明也可用“冀时办”平台下载《不动产登记资料查询结果证明》代替。
4.附件:招生咨询、举报投诉受理渠道一览表
保定市莲池区教育和体育局
2025年7月9日
1.适龄儿童、少年怎么报名?
方式一:手机移动端下载“惠保定”APP或通过微信搜索“惠保定”小程序或通过保定市莲池区教育和体育局微信公众号跳转到“惠保定”小程序,用户注册登录后,在首页可通过弹窗或轮播区域进入“义务教育入学”报名窗口。
方式二:手机移动端下载“惠保定”APP或通过微信搜索“惠保定”小程序或通过保定市莲池区教育和体育局微信公众号跳转到“惠保定”小程序,用户注册登录后,通过点击APP左下角首页——点击上方“生活”页面——点击“更多服务”——选择“保慧学”——点击“义务教育入学”进入报名窗口。
2.哪些人群在莲池区招生平台报名?
持有莲池区户籍、莲池区居住证的适龄儿童、少年。
3.录取与报名先后有关吗?
录取与报名先后无关,请家长合理安排报名时间,避免造成网络拥堵。
4.非莲池区户籍孩子的居住证还没办下来,能报名吗?
如果您和孩子的居住证正在办理过程中,可以提供公安部门出具的居住证明和实际居住的相关佐证材料,通过招生平台的“非莲池区户籍”入口报名。在我区公办学校有空余学位的情况下可以统筹安置,如果没有学位,请回原户籍地入学。
5.户口在片内,与户主关系不是直系亲属,报名有影响吗?
按照我市招生入学政策,义务教育入学儿童、少年与户主关系应为直系亲属,且房本和户口本一致。不是直系亲属的适龄儿童、少年,由我局统筹安排入学。
6.莲池区农村户口没有房本怎么报名?
可用宅基地证或拆迁协议代替,也可详询片内学校。
7.莲池区的返迁居民子女怎么入学?
如果片区学校尚未拆迁,继续到片区学校入学;如果安置区当年有新建学校,则一年级新生可在此入学;如果安置区当年没有新建学校,则由承接分流的学校继续安置。
8.户籍所在地是莲池区,在外地上的小学,想回莲池区上初中,怎么报名?
在我区网上招生报名平台报名,根据网页提示上传户口本、房本等资料即可。
9.今年民办学校招生需要注意什么?
莲池区民办学校严格按照招生计划招收莲池区户籍和莲池区居住证的适龄儿童、少年。随机派位时未被录取的学生,系统将自动返回片区内公办学校(报名时需要勾画“未中签服从公办学校安置”)。
超计划招生无法注册学籍,提供虚假户籍材料将取消录取资格。
10.报名时信息填写错误怎么处理?
在报名时间结束前可随时修改报名信息,点击“修改信息”按钮,重新提交即可,也可点击“取消报名”后重新报名。
11.我的报名信息为什么被驳回了?
驳回原因有多种,可能是您上传的信息有误或照片不清楚等等,请按驳回说明及时上传信息,重新审核;如果在报名时间结束后选择“取消报名”,系统将删除学生所有信息,请慎重。
12.我怎么了解报名和审核结果?
通过“惠保定”APP或通过微信搜索“惠保定”小程序或通过保定市莲池区教育和体育局微信公众号跳转到“惠保定”小程序,用户注册登录后,通过点击APP左下角首页——点击上方“生活”页面——点击“更多服务”——选择“保慧学”——点击“义务教育入学”——选择所报区域——查看进度(已驳回或已录取均会收到短信提醒),7月31日对符合划片入学政策的学生网上发放录取通知;8月20日对统筹安置的学生和随迁子女网上发放录取通知书。
13.一户多孩入学不在一所学校,怎么解决?
按照自愿申请、公平公开、就近就便原则,因学校招生区域调整导致多孩子女分校就读的,可自愿申请义务教育长幼随学,但不得择校,兄、姐所在学校有学位可安置入学。
申请流程:按户籍地片区正常报名,7月21日——7月30日向适龄儿童兄、姐所在学校提交长幼随学两个孩子的出生证明、户籍簿等资料,随迁子女还需提供居住证,学校审核后报教体局备案,教体局核实后若兄、姐所在学校有学位则安置入学。
来源:保定市莲池区教育和体育局
声明:本文由入驻焦点开放平台的作者撰写,除焦点官方账号外,观点仅代表作者本人,不代表焦点立场。



