证件丨山河城、花溪北岸等项目办理建筑工程施工许可手续公示
扫描到手机,新闻随时看
扫一扫,用手机看文章
更加方便分享给朋友
2024年3月21日,保定市莲池区行政审批局发布2024年1-2月办理建筑工程施工许可(桩基)手续的公示以及1月办理建筑工程施工许可(土石方)手续的公示。
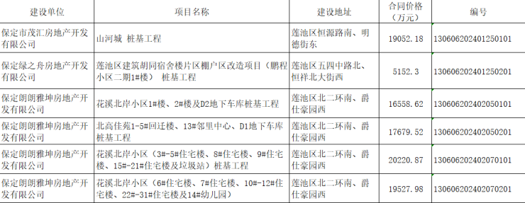
1-2月办理建筑工程施工许可(桩基)手续的项目包括山河城桩基工程、莲池区建筑胡同宿舍楼片区棚户区改造项目(鹏程小区二期1#楼)桩基工程、花溪北岸小区1#楼、2#楼及D2地下车库桩基工程、北高佳苑1-5#回迁楼、13#邻里中心、D1地下车库桩基工程、花溪北岸小区(3#-5#住宅楼、8#住宅楼、9#住宅楼、15#-21#住宅楼及垃圾站)桩基工程、花溪北岸小区(6#住宅楼、7#住宅楼、10#-12#住宅楼、22#-31#住宅楼及14#幼儿园)。

1月办理建筑工程施工许可(土石方)手续的项目包括花溪北岸小区1#楼、2#楼及D2地下车库土石方、基坑支护;北高佳苑1-5#回迁楼、13#邻里中心、D1地下车库土石方、基坑支护;隶都景苑A9#-A14#住宅楼、社区服务用房土石方、基坑支护。

来源:莲池区政务服务网
声明:本文由入驻焦点开放平台的作者撰写,除焦点官方账号外,观点仅代表作者本人,不代表焦点立场。



