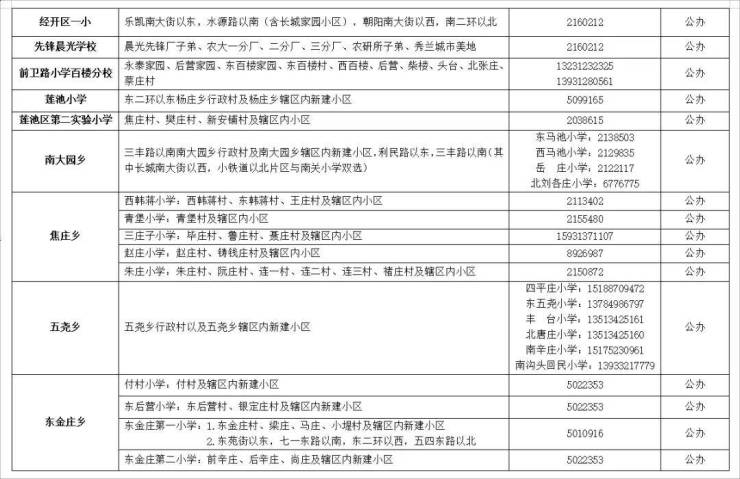
2024年莲池区中小学划片范围和义务教育学校招生简章发布!
扫描到手机,新闻随时看
扫一扫,用手机看文章
更加方便分享给朋友
一、
招生政策
各公办学校按照“学校划片招生、生源就近入学”原则,安置入学。符合条件的莲池区户籍适龄儿童、少年按照“房户一致优先”的原则安置入学;符合条件的随迁子女根据学位情况统筹安置到公办学校入学。
各区属民办学校招收莲池区生源。报名人数超过招生计划数的民办学校通过随机派位录取,即时公布 录取结果。
二、
时间安排
网上报名: 2024年7月15日9:00至7月17日24:00
随机派位: 7月19日下午3:00
录取通知:
7月31日发放符合片内入学条件学生录取通知书
8月20日发放统筹安置入学学生录取通知书
阳光分班:
8月30日由区教体局统一组织辖区内义务教育学校使用电脑随机派位的方式开展阳光分班工作
三、
招生对象
小学:凡年满6周岁(2017年9月1日至2018年8月31日)莲池区户籍的适龄儿童和符合条件的随迁子女。
初中: 2024年小学应届毕业生中具有莲池区户籍和符合条件的随迁子女。
(注:如果小学一年级的适龄儿童因身体状况需要延缓入学,监护人需提供书面申请及县级以上医疗机构出具的身体状况证明,经区教体局批准后方可缓学)
四、
所需证件
01
莲池区户籍适龄儿童:需提供父母或者其他法定监护人及适龄儿童的户口簿、房产证明、出生医学证明(小学)、一寸近照。
02
符合条件的随迁子女:需提供法定监护人(进城务工人员)及适龄儿童的户口簿、公安部门出具的居住证,适龄儿童医学出生证明(小学),监护人的劳动协议(劳动用工合同书)或经商证明(营业执照),一寸近照。
03
入学时,提交入学录取通知书。
五、
报名方式(全部通过网络平台方式)
01
关注微信“保定市莲池区教育和体育局”公众号。
02
阅读招生简章和家长须知后,点击“报名入口”进行报名,按照系统提示签订《诚信承诺书》。
03
学生家长根据户籍选择相应端口进行报名,并按系统提示填写文字信息和上传相关图片,报名结束前可以随时修改报名信息。
04
每一名适龄儿童、少年只能选择一所公办或民办学校报名。
05
报名后请继续关注报名端,由于上传资料有误被驳回,需要补正材料的家长务必按时提交补正材料,以免耽误录取。
六、
特别提醒
01
因违规招生造成无法注册学籍,将影响学生今后就读和升学,提醒学校和家长要通过正常渠道招生入学。
02
市直学校招生按照市教育局等三部门联合印发的《市直属义务教育阶段学校招生资格联审试点工作实施细则》执行。区属学校根据生源和学位情况,按照莲池区教体局公众号2023年12月26日发布的《关于2024年适龄儿童、少年入学准备的通告》执行。
03
房产证明也可用“冀时办”平台下载《不动产登记资料查询结果证明》代替。
招生咨询时间:(请在工作时间咨询)
报名期间(7月15日—7月17日)每天早8:00至18:00
莲池区教育和体育局咨询电话:03125078778
2024年7月10日
小学


初中
2024年莲池区义务教育招生答疑
1适龄儿童、少年怎么报名?
微信关注“莲池区教育和体育局”公众号,点击“招生入学”,填写基本信息后,按照户籍情况选择不同“端口”进行报名。按照提示填写相关信息并上传所需资料的原件照片,上传复印件照片无效!
2哪些人群在莲池区招生平台报名?
持有莲池区户籍、莲池区居住证的适龄儿童、少年。
3录取与报名先后有关吗?
录取与报名先后无关,请家长合理安排报名时间,避免造成网络拥堵。
4非莲池区户籍孩子的居住证还没办下来,能报名吗?
如果您和孩子的居住证正在办理过程中,可以提供公安部门出具的居住证明和实际居住的相关佐证材料,通过招生平台的“非莲池区”入口报名。在我区公办学校有空余学位的情况下可以统筹安置,如果没有学位,请回户籍地入学。
5户口在片内,与户主关系不是直系亲属,报名有影响吗?
按照我市招生入学政策,义务教育入学儿童少年与户主关系应为直系亲属,且房本和户口本一致。不是直系亲属的适龄儿童、少年,由我局统筹安排入学。
6莲池区农村户口没有房本怎么报名?
可用宅基证或拆迁协议代替,也可详询片内学校。
7莲池区的返迁居民子女怎么入学?
如果片区学校尚未拆迁,继续到片区学校入学;如果安置区有新建学校,则一年级新生可在此入学,如果安置区没有学校,则由承接分流的学校继续安置。
8今年民办学校招生需要注意什么?
莲池区民办学校严格按照招生计划招收莲池区户籍和莲池区居住证的适龄儿童、少年。随机派位时未被录取的学生,系统将自动返回片区内公办校(报名时需要勾画“服从公办学校安置”)。超计划招生无法注册学籍,提供虚假户籍材料将取消录取资格。
9报名时信息填写错误怎么处理?
在报名时间结束前可随时修改报名信息,点击“修改信息”按钮,重新提交即可,也可点击“取消报名”后重新报名。
10我的报名信息为什么被驳回了?
驳回原因有多种,可能是您上传的信息有误或照片不清楚等等,请按驳回说明及时上传信息,重新审核;如果选择“取消报名”系统将删除学生所有信息,请慎重。
11我怎么了解报名和审核结果?
报名和审核结果会发到报名端的微信上。7月31日发放符合片内入学条件学生录取通知书;8月20日发放统筹安置入学学生录取通知书。
招生咨询电话:(请在工作时间咨询)
莲池区教育和体育局普教科电话:0312-5078778
平台技术咨询电话:0312-3062852
声明:本文由入驻焦点开放平台的作者撰写,除焦点官方账号外,观点仅代表作者本人,不代表焦点立场。



