保定主城区购房补贴细则出台 每套补贴1万元!
搜狐焦点保定站 2025-05-06 10:35:04
用手机看
扫描到手机,新闻随时看
扫一扫,用手机看文章
更加方便分享给朋友
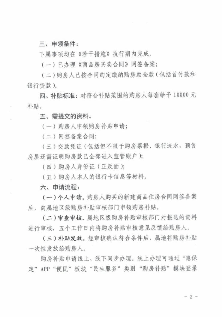
为满足住房消费需求,2025年4月30日,保定市住房和城乡建设局发布购房补贴申领指南。符合条件的购房者可获每套10000元补贴。
为贯彻落实国务院办公厅《提振消费专项行动方案》关于“更好满足住房消费需求”的要求和《保定市主城区提升住房品质的若干措施》,2025年4月30日,保定市住房和城乡建设局和保定市财政局发布保定市主城区购房财政补贴申领操作指南。在《若干措施》执行期内,购买保定市主城区(莲池区、竞秀区、高新区)行政管辖范围内新建商品住房的购房人,对符合补贴范围的购房人每套给予10000元补贴。
声明:本文由入驻焦点开放平台的作者撰写,除焦点官方账号外,观点仅代表作者本人,不代表焦点立场。



